Club de Haute TechnologieClub Culturel de haute technologie: Faire des prototypes et des logiciels. Domaines : - Electronique - Informatique - Domotique - Robotique - Energie - Réseaux.



Faire par soi-même un CI circuit imprimé.


Principe de fabrication d'un CI circuit imprimé

Pour pouvoir fabriquer soi-même un CI circuit imprimé, réaliser soi-même un CI circuit imprimé et graver soi-même un CI circuit imprimé, il faut un peu de patience et du bon sens. La méthode que nous utiliserons ci-dessous est dangereuse mais en faisant très attention cela se fait facilement.
-01- Dessinez votre circuit imprimé avec un logiciel comme TCI4.
-02- Imprimer en 3 exemplaires le typon de votre circuit imprimé (en noir) sur des feuilles transparentes.
-03- Découper et coller les trois typons du circuit imprimé les uns sur les autres pour ne faire qu'un.
-04- Placer votre assemblage de typons sur un plaque de cuivre pré sensibilisée.
-05- Insoler avec une lampe à ultra violet UV durant quelques minutes ou secondes suivant la puissance.
-06- Tremper votre plaque de cuivre pré sensibilisée dans un bain de lessive de soude quelques secondes.
-07- Rincer abondamment à l'eau claire, puis sécher sans frotter le circuit.
-08- Vérifier que votre circuit se voit dessiné sur la plaque de cuivre pré sensibilisée.
-09- Tremper votre plaque dans un bain spécial composé d'eau, d'acide chlorhydrique et d'eau oxygénée quelques secondes.
-10- Rincer abondamment à l'eau claire, puis sécher en frottant le circuit avec un chiffon sec.
-11- Nettoyer votre plaque avec de l'acétone en utilisant un chiffon propre imbibé d'acétone
-12- Rincer abondamment à l'eau claire, puis sécher, votre circuit imprimé est fini.
Il ne vous reste plus maintenant qu'à percer les trous et souder vos composants.

Sécurité de fabrication d'un CI circuit imprimé

Pour la conception du typon et la fabrication du typon, rien de spécial. Pour l'insolation sous ultra violet UV, il faut des lunettes spéciales de protection contre les ultras violets UV. Pour la révélation avec la lessive de soude, pour la gravure avec l'acide chlorhydrique et l'eau oxygénée, il faut impérativement porter des gants et des lunettes de protections résistants aux acides. Pour l'élimination des produits toxiques après usage, il faut se conformer aux prescriptions du fabricant des produits et de leur méthode d'élimination

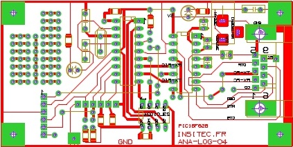
Exemple de mise en oeuvre d'un CI circuit imprimé

Si vous aussi, vous souhaitez faire quelque chose du même genre et que vous souhaitez avoir un peu d'aide et d'assistance, n'hésitez pas à adhérer à notre club d'Informatique Technique Insitec.fr.
circuit imprimé 16F628
Accueil   
Logiciel   
Cours   
Radiocom   
Copyright © 2023 insitec.fr Tous droits réservés.
Informations Légales